威廉希尔·williamhill(中国)中文官方网站
欢迎进入
williamhill官网
集团首页
OA系统
办事大厅
公司办公
English
首页
关于我们
williamhill官网介绍
组织机构
院徽院训
公司领导
公司地标
团队队伍
全职教师
教授
副教授
讲师
青年教授
按教师所在部门查看
基础数学研究所
计算数学研究所
应用数学研究所
运筹与控制研究所
概率统计研究所
综合办公室
团委、员工工作办公室
人才计划
名师风采
客座教授-兼职教授
离退休教师
科学研究
团队建设
科研项目
科研奖励
机构知识库
研究所
学术交流
招生工作
工作开展
报考流程
旗下产业
专业介绍
教学计划
日常管理
萃英班
暑期公司专栏
研究生教育
专业设置
指导教师
奖助体系
培养动态
实习就业
博士后
日常管理
人才招聘
员工之窗
员工动态
员工旧照
员工捐赠
员工专访
联系方式
新闻动态
当前位置:
首页
>
新闻动态
> 正文
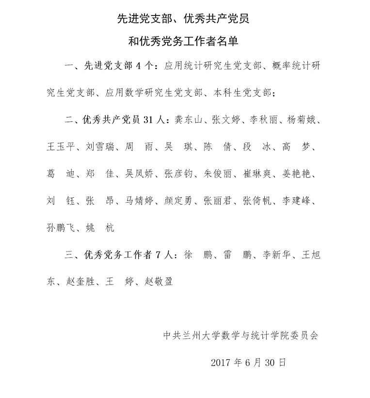
关于表彰2017年先进党支部、优秀共产党员和优秀党务工作者的决定
日期:2017-06-30
点击数:次
上一篇:
williamhill官网举办师生联谊双扣大赛
下一篇:
公司荣获首届 “兰创杯” 暨第八届 “英才杯” 新生辩论联赛冠军